Wiring Diagram For A Led Driver

Wiring Diagram For A Led Driver

  • Category : Led Driver
  • Post Date : January 22, 2026
Wiring Diagram For A Led Driver 9 out of 10 based on 20 ratings. 20 user reviews.

Wiring Diagram For A Led Driver

1w Led Driver Circuit Diagram

230v Led Driver Circuit Diagram Working And Applications

Led Driver Circuit Diagram Using Mp3302

High Efficiency 3 6 W Isolated Led Driver

Led Driver Using Uc3842

88light

All Led Led Driver Constant Current 1

Wiring Diagram For Dimmable Led Driver

Ac Triac Rf Dimmer Sr

I U0026 39 M Yahica 12v 60w Led Circuit Diagram

Vlightdeco Trading Led Wiring Diagrams For 12v Led Lighting

1w Led Driver Circuit Diagram

Schematic Diagram Of The Studied Led Driver

Block Diagram Of The Proposed Dcl For Led Driver

1

Vlightdeco Trading Led Wiring Diagrams For 12v Led Lighting

Capacitor

A Block Diagram Of Conventional Led Driver For

230v Led Driver Circuit Diagram Working And Applications

12w Led Driver Circuit Using Lnk405eg Driver Ic Circuit

Led Emergency Backup Driver - 25w Output

How Bipolar Led Driver Circuit Using Microcontroller Works

Wiring Diagram For Dimmable Led Driver Apktodownload Com

Get What You Need For Led Driver Protection

What Is The Circuit Diagram Of Led Driver Circuits And The

Free Circuit Diagrams 4u 1w Led Driver Circuit Diagram

Midtown 2 0 Led Recessed Light Fixture Made In The Usa

Led Light Driver Circuit Diagram By Ashoka Tech

220v Led Circuit

Led Driver Circuit Explained And Available Solutions

Der-427

88light

Mains To 24v Led Strip Dimmable Driver 60w Eled

Led Circuit

Philips Advance Xitanium 20w 347

Led Circuits Diagrams

I U0026 39 M Yahica 12v 60w Led Circuit Diagram

Diy Led Grow Light Kit 100w Full Spectrum Led Driver

Mp3302 Led Driver Circuit Diagram

50w Led Driver Circuit Diagram

Vlightdeco Trading Led Wiring Diagrams For 12v Led Lighting

If You U0026 39 Re Looking For A Simple High Power Led Driver

Driving Leds Versus Ccfls For Lcd Backlighting

Only Wiring And Diagram Simple 4 Watt Led Driver Circuit

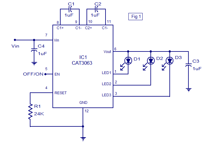
3 Channel Led Driver Using Cat3063

Mr16 Led Driver Makes Lamps Compatible

Led Direct Ac Driver

Diagram Wiring Diagram For A Led Driver

  • Download Wiring Diagram For A Led Driver

    draw.io is free online diagram software for making flowcharts, process diagrams, org charts, UML, ER and network diagrams

    Open and edit diagrams online with Draw.io, a free diagram software supporting various formats and diagram types.

    Create a new diagram, or open an existing diagram in your new tab. To create a new diagram, enter a Diagram Name and click the location where you want to save the file.

    Create flowcharts and diagrams online with this easy to use software.

    Easily import diagrams from Lucidchart to diagrams.net or draw.io with this simple tool.

    Create and edit diagrams with draw.io, a free diagramming tool that integrates seamlessly with Office 365.

    Access and integrate Google Drive files with Draw.io using the Google Picker tool for seamless diagram creation.

    Clearing Cached version 29.3.2... OK Update Start App

    7.2 The Software will initiate transfers of data forming part of the Diagrams (“Diagram Data”) to services supplied by third parties when you expressly request conversion of Diagrams: a. to another supported file format; and b. to PDF format.

    Editing the diagram from page view may cause data loss. Please edit the Confluence page first and then edit the diagram. confConfigSpacePerm=Note: If you recently migrated from DC app, please check draw.io Configuration space permissions such that all users can read and only admins can write.

    3 way switch,3 way switch wiring,3 way switch wiring diagram pdf,3 way wiring diagram,3way switch wiring diagram,4 prong dryer outlet wiring diagram,4 prong trailer wiring diagram,6 way trailer wiring diagram,7 pin trailer wiring diagram with brakes,7 pin wiring diagram,alternator wiring diagram,amp wiring diagram,automotive lighting,cable harness,chevrolet,diagram,dodge,doorbell wiring diagram,ecobee wiring diagram,electric motor,electrical connector,electrical wiring,electrical wiring diagram,ford,fuse,honeywell thermostat wiring diagram,ignition system,kenwood car stereo wiring diagram,light switch wiring diagram,lighting,motor wiring diagram,nest doorbell wiring diagram,nest hello wiring diagram,nest labs,nest thermostat,nest thermostat wiring diagram,phone connector,pin,pioneer wiring diagram,plug wiring diagram,pump,radio,radio wiring diagram,relay,relay wiring diagram,resistor,rj45 wiring diagram,schematic,semi-trailer truck,sensor,seven pin trailer wiring diagram,speaker wiring diagram,starter wiring diagram,stereo wiring diagram,stereophonic sound,strat wiring diagram,switch,switch wiring diagram,telecaster wiring diagram,thermostat wiring,thermostat wiring diagram,trailer brake controller,trailer plug wiring diagram,trailer wiring diagram,user guide,wire,wire diagram,wiring diagram,wiring diagram 3 way switch,wiring harness

    close