Usb Wiring Diagram 5v

Usb Wiring Diagram 5v

  • Category : Diagram 5v
  • Post Date : January 22, 2026
Usb Wiring Diagram 5v 9 out of 10 based on 10 ratings. 70 user reviews.

Usb Wiring Diagram 5v

5v Power Supply Using 7805 Voltage Regulator With Design

How To Use 5v Relay On Arduino

Electrical Student Stuff 230v Ac To 5v Dc

Low

Led - 5v To 12v Converter Circuit

5v Power Supply Circuit

Lt3980 5v 2a Dc Converter Circuit

Lt1072 Boost Converter 5v To 12v Circuit Collection

3v Battery To 5v Dc Dc Converter Circuit Diagram World

How To Build 1 5v To 5v 12v Dc Dc Converter With Lt1073

Build 5v Regulated Power Supply From 9v Dc Adapter

Voltage Regulator

Lt1071 Boost Converter 5v To 12v Circuit Collection

Scr 12v To 5v Usb Converter U2013 Circuit Wiring Diagrams

12v To 5v Buck Converter Circuit Using Mc34063

28v Dc To 5v Dc Switch

Eeetricks Blogspot Com 230v Ac To 5v Dc Converter Circuit

Lm2577

5v 10a 50w Offline Switching Power Supply

How To Convert 9v To 5v Regulator Circuit

Voltage - How To Step 12v To 5v And 3 3v

220v Ac To 3 3v Or 5v Dc Transformerless Power Supply

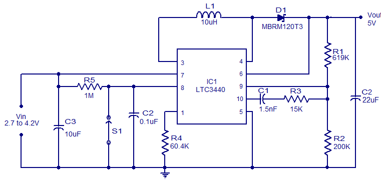
Ltc3440 5v Boost Converter Circuit

Electronic Circuits Transformerless Power Supply Led

5vdc To 12vdc Converter Circuit Diagram

Voltage

Simple 5v Power Supply Using 7805 Ic From 230v Ac Mains

Diagram Ingram 5v Regulated Power Supply Circuit Diagram

Introduire Un R U00e9gulateur Dans Un Montage

Switches

Simple 5v Dc Power Supply

Microcontroller Electronics

Ir Or Optical Sensors

5v Low Level Trigger One 1 Channel Relay Module Interface

Arduino Mcu Wireless Encoder Transmitter Rf Control 5v

3 7v To 5v Boost Converter Circuit Diagram Using Mc34063

12v U0026 5v Combo Power Supply

Solar Mobile Charger Circuit Diagram Pdf

7 5v Uninterruptible Power Supply Circuit Diagram World

Spst Relay Wiring Diagram U2013 Volovets Info

Usb Led Lamp Circuit

Dc5v 2 Channel Multi

What Circuit 5 V Dc To 12 V Dc Convart

Operational Amplifier

Make This 3 3v 5v 9v Smps Circuit

Usb Wiring Diagram 5v

Lt1083 5v 7 5a Regulator Circuit Collection

12v To 5v 3a Dc Converter Step Down Regulator U2013 Circuit

5v Stepper Motor

Uniquegoods 1803bkw 1 8v 3v 5v 6v 7 2v 12v 2a 30w Dc Motor

Diagram Usb Wiring Diagram 5v

  • Download Usb Wiring Diagram 5v

    draw.io is free online diagram software for making flowcharts, process diagrams, org charts, UML, ER and network diagrams

    Open and edit diagrams online with Draw.io, a free diagram software supporting various formats and diagram types.

    Create a new diagram, or open an existing diagram in your new tab. To create a new diagram, enter a Diagram Name and click the location where you want to save the file.

    Create flowcharts and diagrams online with this easy to use software.

    Easily import diagrams from Lucidchart to diagrams.net or draw.io with this simple tool.

    Create and edit diagrams with draw.io, a free diagramming tool that integrates seamlessly with Office 365.

    Access and integrate Google Drive files with Draw.io using the Google Picker tool for seamless diagram creation.

    Clearing Cached version 29.3.2... OK Update Start App

    7.2 The Software will initiate transfers of data forming part of the Diagrams (“Diagram Data”) to services supplied by third parties when you expressly request conversion of Diagrams: a. to another supported file format; and b. to PDF format.

    Editing the diagram from page view may cause data loss. Please edit the Confluence page first and then edit the diagram. confConfigSpacePerm=Note: If you recently migrated from DC app, please check draw.io Configuration space permissions such that all users can read and only admins can write.

    3 way switch,3 way switch wiring,3 way switch wiring diagram pdf,3 way wiring diagram,3way switch wiring diagram,4 prong dryer outlet wiring diagram,4 prong trailer wiring diagram,6 way trailer wiring diagram,7 pin trailer wiring diagram with brakes,7 pin wiring diagram,alternator wiring diagram,amp wiring diagram,automotive lighting,cable harness,chevrolet,diagram,dodge,doorbell wiring diagram,ecobee wiring diagram,electric motor,electrical connector,electrical wiring,electrical wiring diagram,ford,fuse,honeywell thermostat wiring diagram,ignition system,kenwood car stereo wiring diagram,light switch wiring diagram,lighting,motor wiring diagram,nest doorbell wiring diagram,nest hello wiring diagram,nest labs,nest thermostat,nest thermostat wiring diagram,phone connector,pin,pioneer wiring diagram,plug wiring diagram,pump,radio,radio wiring diagram,relay,relay wiring diagram,resistor,rj45 wiring diagram,schematic,semi-trailer truck,sensor,seven pin trailer wiring diagram,speaker wiring diagram,starter wiring diagram,stereo wiring diagram,stereophonic sound,strat wiring diagram,switch,switch wiring diagram,telecaster wiring diagram,thermostat wiring,thermostat wiring diagram,trailer brake controller,trailer plug wiring diagram,trailer wiring diagram,user guide,wire,wire diagram,wiring diagram,wiring diagram 3 way switch,wiring harness

    close