Telephone Subscriber Loop Diagram

Telephone Subscriber Loop Diagram

  • Category : Loop Diagram
  • Post Date : January 22, 2026
Telephone Subscriber Loop Diagram 9 out of 10 based on 60 ratings. 100 user reviews.

Telephone Subscriber Loop Diagram

Technicalguideandmanual U2013 Qcg

Patent Us5301050

Integrated Service Digital Network

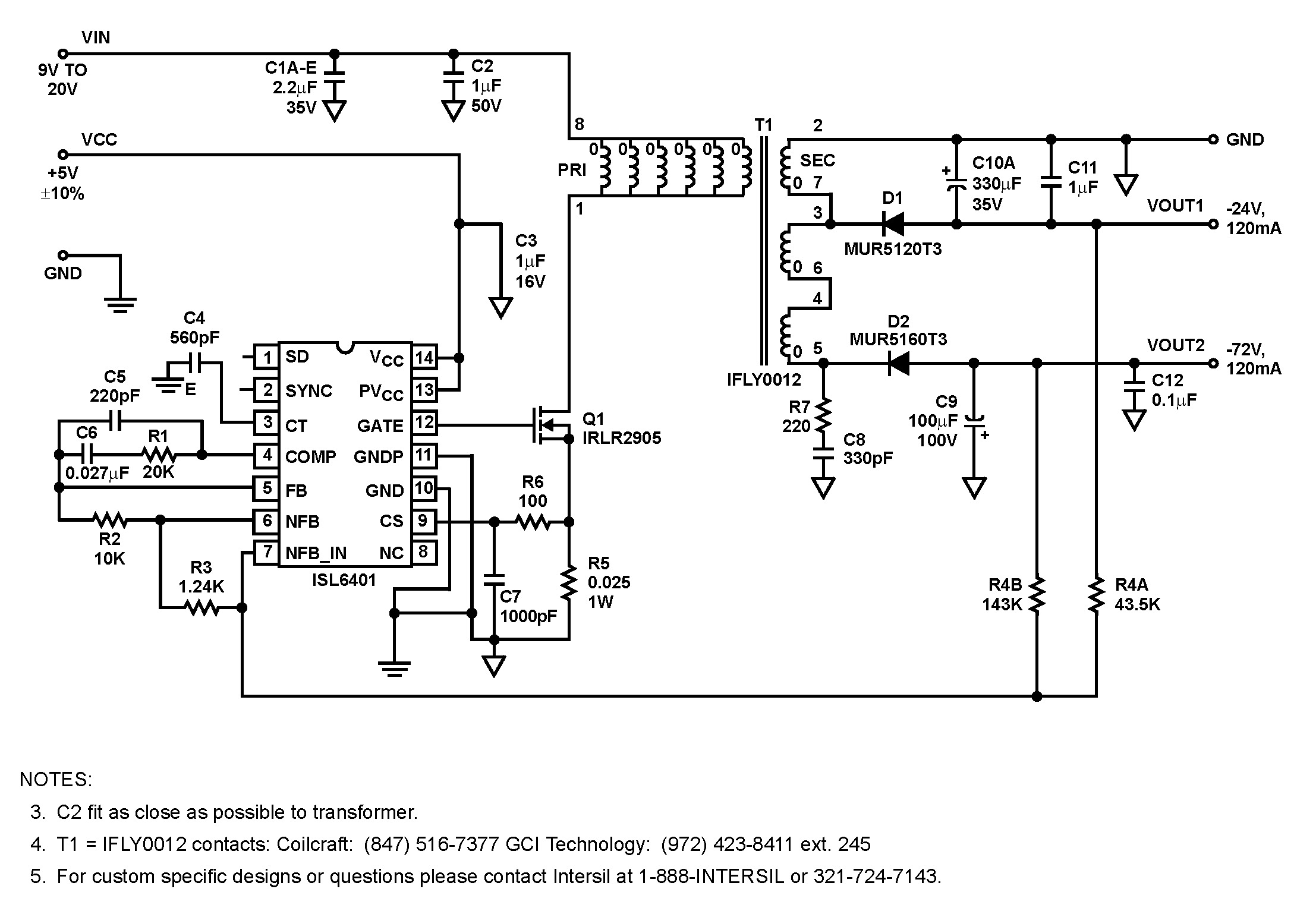
Isl6401 Synchronizing Current Mode Pwm For Subscriber Line Interface Circuits Slics Bdtic A

Figure 2 Diagram Showing Main Components Of The Dlcarchitecture

Mt9173

Hc5504b Eia Itu Pabx Slic With 40ma Loop Feed Bdtic A Leading Distributor In China

Incumbent Local Exchange Carrier

Centurylink

Tutorial The Public Switched Telephone Network Pstn

Strongloop Sub

Digital Subscriber Line Dsl

Mobile Network Evolution Gsm U2014 The Starting Point

Dsp Applications Adsl Asymmetric Digital Subscriber Line

Learning Material Data Communication

Strs Faq

Market Failures Health Insurance U0026 Tabor

Patent Ep0503528b1

Tutorial The Public Switched Telephone Network Pstn

Mysky Hdi Second U0026quot Duplicate U0026quot Output

Hc5503t Balanced Pbx Key System Slic Subscriber Line Interface Circuit Bdtic A Leading

Quiz 1 What Is The Difference Between Channel Coding Modulation And Source Coding Draw A

Design Of The Framework

Introduction To Wans

Tracker Diagrams

Teletype Corp Maintenance Installation Operation And Parts Publications

Telephone System Tutorial

S Positronaccess Com 443 Brx

New Layout

C - How To Notify Angularjs Application From Easynetq

Ftth Solutions U2013 Pt Bht

Vibgyor

Fastrack 036 Reverse Loop Plan

837 Preparation For Testing

Subscriber Loop System And Numbering Charging Plan Gaurav U0026 Avtar

Rca Y

1x24 Splitter Distribution Box 24 Outputs Fiber Optic Termination Box Ftth Network Abs Pc

Bsnl Avaneesh

Ppt Teleponi

Ch09

Automation And Basic Fundamental Link Active Scheduler

Learning Material Data Communication

Dsl Digital Subscriber Line

Secret Bases U2022 Adsl Loop Extender

Web Proforum Tutorial Umts Protocols And Protocol Testing

Le79r241 Legerity

New Layout

Mission Almost Impossible

How G Inp Will Optimize Copper Lines To Reach 100mbps

Copperreach Network Line Powered Devices

Post Your Layout Diagram

Airtel Has The Largest Gsm Subscribers Base In India At 210 53 Million As Of August 2014 Coai

What Can You Run On 054 Curves

Click Here For Figure 2

The Unified Access Platform For The Local Loop

Foundation Fieldbus Logics

Code Division Multiple Access Cdma

Star Wiring

Diagram Telephone Subscriber Loop Diagram

  • Download Telephone Subscriber Loop Diagram

    Be the first to preview what's new by becoming a Microsoft Edge Insider and downloading the Insider channels.

    Get comprehensive answers, summarized information, and find inspiration side by side in Microsoft Edge. Click "Try now" below to get started with your AI powered copilot for the web.

    Introducing Microsoft Edge preview builds for Windows 7, Windows 8, and Windows 8.1 PC

    Enhance browsing with AI powered features and Copilot.

    Track Microsoft Edge browser builds across all channels. Monitor Stable, Beta, Dev, and Canary releases with download links for all platforms.

    To access the latest beta features in Microsoft Edge, start by downloading the Edge Canary build from the official Microsoft sources. Canary builds are the most up to date versions, offering early access to upcoming features.

    Microsoft Edge Canary provides a unique, exciting preview of upcoming browser advancements. By downloading and using it, you not only see the future first but also contribute to making Edge better.

    Joining the Edge Insider Program lets you download preview versions of the browser and try new features before they reach the stable release. You can choose a channel that suits you: Beta for more stability, Dev for weekly updates, or Canary for daily updates.

    Check out the latest features in the Microsoft Edge DevTools. Discover the tools that will help you to build better websites. Scan your site with WebHint, check the accessibility of your site with the Microsoft Accessibility Tool Extensions, or download a sample of the WebView2 SDK.

    Microsoft Edge channels are different versions of the browser that receive updates at different frequencies. This allows users to choose the level of stability and new features they want.

    3 way switch,3 way switch wiring,3 way switch wiring diagram pdf,3 way wiring diagram,3way switch wiring diagram,4 prong dryer outlet wiring diagram,4 prong trailer wiring diagram,6 way trailer wiring diagram,7 pin trailer wiring diagram with brakes,7 pin wiring diagram,alternator wiring diagram,amp wiring diagram,automotive lighting,cable harness,chevrolet,diagram,dodge,doorbell wiring diagram,ecobee wiring diagram,electric motor,electrical connector,electrical wiring,electrical wiring diagram,ford,fuse,honeywell thermostat wiring diagram,ignition system,kenwood car stereo wiring diagram,light switch wiring diagram,lighting,motor wiring diagram,nest doorbell wiring diagram,nest hello wiring diagram,nest labs,nest thermostat,nest thermostat wiring diagram,phone connector,pin,pioneer wiring diagram,plug wiring diagram,pump,radio,radio wiring diagram,relay,relay wiring diagram,resistor,rj45 wiring diagram,schematic,semi-trailer truck,sensor,seven pin trailer wiring diagram,speaker wiring diagram,starter wiring diagram,stereo wiring diagram,stereophonic sound,strat wiring diagram,switch,switch wiring diagram,telecaster wiring diagram,thermostat wiring,thermostat wiring diagram,trailer brake controller,trailer plug wiring diagram,trailer wiring diagram,user guide,wire,wire diagram,wiring diagram,wiring diagram 3 way switch,wiring harness

    close