Sharp 14v W70m Schematic Diagram

Sharp 14v W70m Schematic Diagram

  • Category : Schematic Diagram
  • Post Date : January 22, 2026
Sharp 14v W70m Schematic Diagram 9 out of 10 based on 40 ratings. 50 user reviews.

Sharp 14v W70m Schematic Diagram

Building A Linear Power Supply Module

How To Build 12vdc To 220vac 50w Converter

110v 14v 5v Smps

Pmp8726 Wide Input Voltage Buck Converter Solution Optimized For Large Load Steps

Tda2030 Audio Amplifier Circuits

Building A Linear Power Supply Module

Draw Your Wiring Amplifier Circuit Diagram 100v Ov 100

Battery Charger Power Supply 14v 4a With Mosfet Vn64ga

Pmp5568 A Fully Featured 350w Offline High Performance Power Supply Reference Design

F84 Programmer

Rf Amplifier U2013 Electronic Circuit Diagram

Pinterest The Worlds Catalog Of Ideas Schematic Symbols Chart Electric Circuit A Considerably

Power Supply Output Voltage Query

Power Supply - Smps With Two Outputs 12v 3a Max 24v 2a Max

Power Supply - Smps With Two Outputs 12v 3a Max 24v 2a Max

Small Ic Power Amplifier Circuits For Speaker

Electronic Circuits Transformerless Power Supply Led Drivers Battery Chargers Solar Circuits

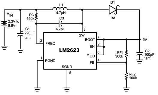
Lm2623ev Evaluation Board

How To Wire Your Driving Fog Or Daylight Running Lights - Xt660 Com

Tda Amplifier Circuits

Data Logger Measures And Stores Voltage Using Pic16f876

Electronic Project Hack The Pc Smps

14 4v Li-ion Battery Pack Uc3844 Smps Charger

Design And Construction Of An Automatic Emergency Lighting System With Battery Over

Diytube Com U2022 View Topic - Strange Distortion Problem

Audio Amplifier Circuits

Electronic Combination Lock Using Pic Microcontroller

Ltm4604 Datasheet And Product Info

Mini Guitar Bass Amplifier

M Atx 180w Tl494 400w Power Supply

Indoor Pcb Circuit Diagram Model Ry

Solar Cell - Preventing Overcharge Of An Nimh Battery

Solar Battery Charger Circuit

King Kt74 - Page 3 - Avionics Panel Discussion - Mooneyspace Com

Senco Ds202

Ca3140 U2013 Circuit Wiring Diagrams

Drc-703s

How To Build An Inverter Ranging From 250 Watts To 5000 Watts - Science Technology

12v Regulated Inverter Supply

C E Niehoff U0026 Co N1506 8

Colorized U0026 Separated Baja Designs Xr600 Wiring Chart - Xr600r U0026 Xr650r L

Cem3340 Vco Voltage Controlled Oscillator Designs

Ba3822 Five

Battery Charger

36 Watt Btl Power Amplifier Circuit Using Ic Tda1562q

The 14 Reasons Tourists Love 14v Wire

Power Supply - Smps With Two Outputs 12v 3a Max 24v 2a Max

Marantz Pm80 Mk2 Repair Log U00b7 Ariejan De Vroom

Solar Battery Charger Circuitelectronics Project Circuts

Panasonic Tc26lx20 Tc32lx20 Tc22lr30 Primary Power Supply Check

Generator Auto Start Module Understanding Crank Termination The Most Critic

Pmp7047 High Performance Buck Converter With Vid Interface To Supply Ti Tms320 Tci6634

Pic16f84 Multiple Programming Circuit

Electronic Circuit

Diagram Sharp 14v W70m Schematic Diagram

  • Download Sharp 14v W70m Schematic Diagram

    draw.io is free online diagram software for making flowcharts, process diagrams, org charts, UML, ER and network diagrams

    Open and edit diagrams online with Draw.io, a free diagram software supporting various formats and diagram types.

    Create a new diagram, or open an existing diagram in your new tab. To create a new diagram, enter a Diagram Name and click the location where you want to save the file.

    Create flowcharts and diagrams online with this easy to use software.

    Easily import diagrams from Lucidchart to diagrams.net or draw.io with this simple tool.

    Create and edit diagrams with draw.io, a free diagramming tool that integrates seamlessly with Office 365.

    Access and integrate Google Drive files with Draw.io using the Google Picker tool for seamless diagram creation.

    Clearing Cached version 29.3.2... OK Update Start App

    7.2 The Software will initiate transfers of data forming part of the Diagrams (“Diagram Data”) to services supplied by third parties when you expressly request conversion of Diagrams: a. to another supported file format; and b. to PDF format.

    Editing the diagram from page view may cause data loss. Please edit the Confluence page first and then edit the diagram. confConfigSpacePerm=Note: If you recently migrated from DC app, please check draw.io Configuration space permissions such that all users can read and only admins can write.

    3 way switch,3 way switch wiring,3 way switch wiring diagram pdf,3 way wiring diagram,3way switch wiring diagram,4 prong dryer outlet wiring diagram,4 prong trailer wiring diagram,6 way trailer wiring diagram,7 pin trailer wiring diagram with brakes,7 pin wiring diagram,alternator wiring diagram,amp wiring diagram,automotive lighting,cable harness,chevrolet,diagram,dodge,doorbell wiring diagram,ecobee wiring diagram,electric motor,electrical connector,electrical wiring,electrical wiring diagram,ford,fuse,honeywell thermostat wiring diagram,ignition system,kenwood car stereo wiring diagram,light switch wiring diagram,lighting,motor wiring diagram,nest doorbell wiring diagram,nest hello wiring diagram,nest labs,nest thermostat,nest thermostat wiring diagram,phone connector,pin,pioneer wiring diagram,plug wiring diagram,pump,radio,radio wiring diagram,relay,relay wiring diagram,resistor,rj45 wiring diagram,schematic,semi-trailer truck,sensor,seven pin trailer wiring diagram,speaker wiring diagram,starter wiring diagram,stereo wiring diagram,stereophonic sound,strat wiring diagram,switch,switch wiring diagram,telecaster wiring diagram,thermostat wiring,thermostat wiring diagram,trailer brake controller,trailer plug wiring diagram,trailer wiring diagram,user guide,wire,wire diagram,wiring diagram,wiring diagram 3 way switch,wiring harness

    close