Sequence Diagram For Hotel Management System

Sequence Diagram For Hotel Management System

  • Category : Management System
  • Post Date : January 22, 2026
Sequence Diagram For Hotel Management System 9 out of 10 based on 70 ratings. 80 user reviews.

Sequence Diagram For Hotel Management System

Unified Modeling Language Hotel Management System

Unified Modeling Language Hotel Management System

Class Diagram Of Hotel Management System

Hotel Management System

Hotel Management System Uml Diagrams

Hotel Management System Uml Diagrams

Hotel Management System Class Diagram

Hotel Management System Uml Diagrams

Hotel Management System Uml Diagrams

Hotel Management System Uml Diagrams

Class Diagram For Hotel Management System In Uml

Uml Class Diagram Tutorial

Hotel Management System Class Diagram

Business Analyst Telecom Domain Online Hotel Management System

Unified Modeling Language Hotel Management System

Unified Modeling Language Hotel Management System

Hotel Management System

Hotel Management System

Uml Diagrams

Hotel Management System E

Hotel Management System Final Report

Solved This Is My Er Diagram For A Hotel Management Syste

Unified Modeling Language Hotel Management System

Hotel Management System Uml Diagrams

New E R Diagram For Hotel Management System

Hotel Management System Case Study Ppt

Hotel Management System Use Case Diagram Uml

Uml Diagrams For Hotel Management System Pdf

Unified Modeling Language Hotel Management System

Documentation Hotel Management System

Hotel Management System Uml Diagrams

Msc Bit Bsc Hnd Edxcel Php Web Application Projects Assignments Guidance London A L O L Ict

Nivid Biometrics Hotel Management System Offers Hotel Security Using Biometrics Fingerprint

Pin Hotel

Entity Relationship In A Hotel Management System

Hotel Management System

Er Diagram Of Hotel Management Roll No 14 S5cs2

Context Diagram For Hotel Management System Hotel Management System Hotel Management System

Use Case Templates To Instantly Create Use Case Diagrams Online

Documentation Hotel Management System

Online Hotel Management System

Documentation Hotel Management System

Documentation Hotel Management System

Hotel Management System Project Report

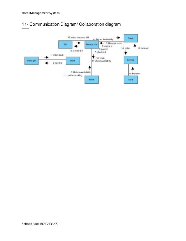
Sequence Diagram Of Hotel Management System

Hotel Management System Use Case Diagram

Hotel Management System

Sequence Diagram Of Hotel Management System

Hotel Management System Presentation

Sequence Diagram Of Hotel Management System

Hotel Management

Hotel Management System

Diagram Sequence Diagram For Hotel Management System

  • Download Sequence Diagram For Hotel Management System

    draw.io is free online diagram software for making flowcharts, process diagrams, org charts, UML, ER and network diagrams

    Open and edit diagrams online with Draw.io, a free diagram software supporting various formats and diagram types.

    Create a new diagram, or open an existing diagram in your new tab. To create a new diagram, enter a Diagram Name and click the location where you want to save the file.

    Create flowcharts and diagrams online with this easy to use software.

    Create and edit diagrams with draw.io, a free diagramming tool that integrates seamlessly with Office 365.

    Easily import diagrams from Lucidchart to diagrams.net or draw.io with this simple tool.

    Access and integrate Google Drive files with Draw.io using the Google Picker tool for seamless diagram creation.

    Clearing Cached version 29.3.2... OK Update Start App

    confEmbedUpload=For a better editing experience, please use the regular draw.io macro to insert a blank diagram, then from (File menu → Import From → Device...) select the file you want to upload and embed.

    Editing the diagram from page view may cause data loss. Please edit the Confluence page first and then edit the diagram. confConfigSpacePerm=Note: If you recently migrated from DC app, please check draw.io Configuration space permissions such that all users can read and only admins can write.

    3 way switch,3 way switch wiring,3 way switch wiring diagram pdf,3 way wiring diagram,3way switch wiring diagram,4 prong dryer outlet wiring diagram,4 prong trailer wiring diagram,6 way trailer wiring diagram,7 pin trailer wiring diagram with brakes,7 pin wiring diagram,alternator wiring diagram,amp wiring diagram,automotive lighting,cable harness,chevrolet,diagram,dodge,doorbell wiring diagram,ecobee wiring diagram,electric motor,electrical connector,electrical wiring,electrical wiring diagram,ford,fuse,honeywell thermostat wiring diagram,ignition system,kenwood car stereo wiring diagram,light switch wiring diagram,lighting,motor wiring diagram,nest doorbell wiring diagram,nest hello wiring diagram,nest labs,nest thermostat,nest thermostat wiring diagram,phone connector,pin,pioneer wiring diagram,plug wiring diagram,pump,radio,radio wiring diagram,relay,relay wiring diagram,resistor,rj45 wiring diagram,schematic,semi-trailer truck,sensor,seven pin trailer wiring diagram,speaker wiring diagram,starter wiring diagram,stereo wiring diagram,stereophonic sound,strat wiring diagram,switch,switch wiring diagram,telecaster wiring diagram,thermostat wiring,thermostat wiring diagram,trailer brake controller,trailer plug wiring diagram,trailer wiring diagram,user guide,wire,wire diagram,wiring diagram,wiring diagram 3 way switch,wiring harness

    close