Planet Audio Ac2000 2 Wiring Diagram

Planet Audio Ac2000 2 Wiring Diagram

  • Category : Wiring Diagram
  • Post Date : January 22, 2026
Planet Audio Ac2000 2 Wiring Diagram 9 out of 10 based on 40 ratings. 50 user reviews.

Planet Audio Ac2000 2 Wiring Diagram

Audio 2ch Adjustable High Level To Low Level Adapter

Audio Control U2013 Circuit Wiring Diagrams

Steering Wheel Control Wiring Diagrams

Wiring U0026 Diagram Info Tda7265 Audio Amplifier 2x25w

Audio U2013 Circuit Wiring Diagrams

Amazon Com Pyle Ple780p Single Double

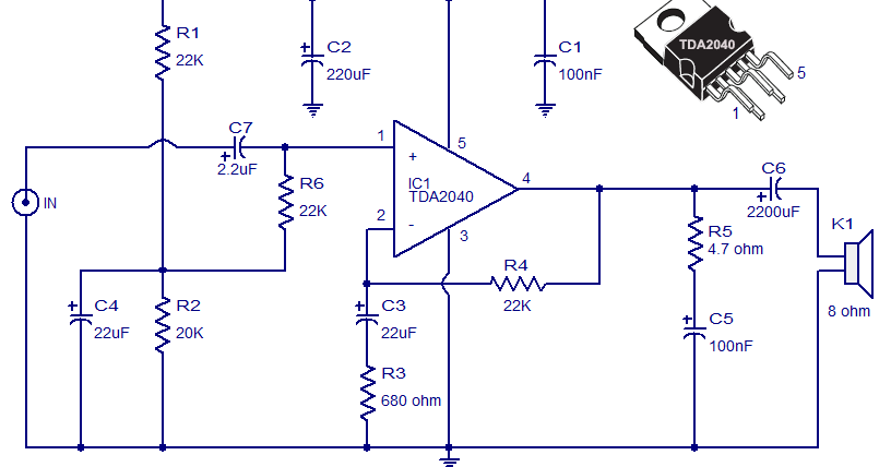
Tda2040 Car Stereo Amplifier

Commax 1 To 2 Audio Intercom 1 Doorbell U0026 2 Audio Phones

Lm3900 Multi

Amazon Com Pyle Plba430frd Blade 3600 Watts 4 Channel

Car Audio Amplifier U2013 Circuit Wiring Diagrams

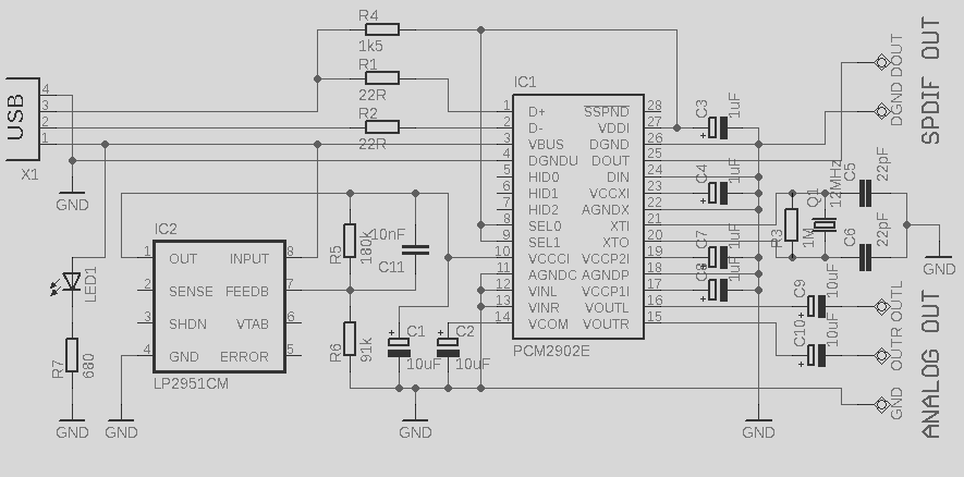
Schematic U0026 Wiring Diagram Usb Audio Interface Based Dac

Jl Audio 12w6v2 Wiring Diagram

Commax 1 To 2 Audio Intercom With Doorbell Dp Dr

Amazon Com Pyle Plcd4mrkt Stereo Radio Headunit Receiver

Stereo Wiring Schematic U0026 39 99 Celsior

1996 Honda Civic Radio Wiring Diagram

Free Wiring Diagram Usb Audio Amplifier Circuit Diagram

Wiring Diagram For 2000 Nissan Quest

2005 Kia Spectra Radio Wiring Diagram

Cab712 - 3 5 Mm Jack Male Stereo

Mark Levinson Sub Audio Control Lc2 V

Pylehome - Pvcs2 - Tools And Meters - Wall Plates

What Is The Difference Between The Main And Bass Output On

2014 Mazda6 Wiring Diagram Bose Type Audio

Jl Audio 12w6v2 Wiring Diagram

Audio Jack Wiring Diagram Diagrams Schematics Throughout

Ford Car Radio Stereo Audio Wiring Diagram Autoradio

Amazon Com Lanzar Dct252 3000 Watt 2 Channel Full Fet

Audio 2ch Adjustable High Level To Low Level Adapter

Electrolab How To Make Car Audio Stereo Mp3 Bluetooth

Top 10 Subwoofer Wiring Diagram Free Download 3 Dvc 4 Ohm

Crossover Wiring Diagram Car Audio

Power 500 Watt Class

7010b Stereo Wiring Diagram

Vtx Control Change Vtx Settings From Osd With Smartaudio

Amazon Com Pyle Lanzar Mnx260 1000 Watt 2 Channel Mini

Wiring Diagram Jbl Bp600 1 Car Audio Part 2 61899

Complete Oem Audio Schematic For Ex And Sc Amplified

Nvx Xeq7 1 2 Din 7 2 Aux Input Sub Control

Anyone Have Wiring Diagram For U0026 39 99 Sc3 Premium Audio

Mercedes-benz 300sl 1990 - 1993

Subaru Crosstrek Service Manual

Amplifier Electronic Circuit Diagram

Car Sound System Diagram Basic Wiring X3cbx3ediagramx3c

Electro Help Jbl Gt Basspro Ii Sub-woofer

What Is The Difference Between The Main And Bass Output On

Commax 1 To 2 Audio Intercom 1 Audio Doorbell 2 Audio

Assembling Complete Amplifier Tda2030 In 2019

Circuit Wiring Solution Lm1875 80w Audio Power Amplifier

2 Channel Amplifier Wiring Diagram Parts Wiring Diagram

2001 Infiniti I30 Wiring Diagram

150w Two

Pin On Mechanic U0026 39 S Corner

3 Channel Audio Mixer Circuit

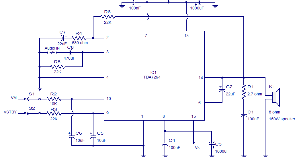
Wiring U0026 Diagram Info 100w Audio Amplifier Using Tda7294

Grozzart 2005 Acura Mdx Wiring Diagram

Wiring 2 Amps Questions - Car Audio Forumz

I Need The Wiring Diagram For Fms Audio Model Mdt030u2

Diagram Planet Audio Ac2000 2 Wiring Diagram

  • Download Planet Audio Ac2000 2 Wiring Diagram

    draw.io is free online diagram software for making flowcharts, process diagrams, org charts, UML, ER and network diagrams

    Open and edit diagrams online with Draw.io, a free diagram software supporting various formats and diagram types.

    Create a new diagram, or open an existing diagram in your new tab. To create a new diagram, enter a Diagram Name and click the location where you want to save the file.

    Create flowcharts and diagrams online with this easy to use software.

    Create and edit diagrams with draw.io, a free diagramming tool that integrates seamlessly with Office 365.

    Easily import diagrams from Lucidchart to diagrams.net or draw.io with this simple tool.

    Access and integrate Google Drive files with Draw.io using the Google Picker tool for seamless diagram creation.

    Clearing Cached version 29.3.2... OK Update Start App

    confEmbedUpload=For a better editing experience, please use the regular draw.io macro to insert a blank diagram, then from (File menu → Import From → Device...) select the file you want to upload and embed.

    Editing the diagram from page view may cause data loss. Please edit the Confluence page first and then edit the diagram. confConfigSpacePerm=Note: If you recently migrated from DC app, please check draw.io Configuration space permissions such that all users can read and only admins can write.

    3 way switch,3 way switch wiring,3 way switch wiring diagram pdf,3 way wiring diagram,3way switch wiring diagram,4 prong dryer outlet wiring diagram,4 prong trailer wiring diagram,6 way trailer wiring diagram,7 pin trailer wiring diagram with brakes,7 pin wiring diagram,alternator wiring diagram,amp wiring diagram,automotive lighting,cable harness,chevrolet,diagram,dodge,doorbell wiring diagram,ecobee wiring diagram,electric motor,electrical connector,electrical wiring,electrical wiring diagram,ford,fuse,honeywell thermostat wiring diagram,ignition system,kenwood car stereo wiring diagram,light switch wiring diagram,lighting,motor wiring diagram,nest doorbell wiring diagram,nest hello wiring diagram,nest labs,nest thermostat,nest thermostat wiring diagram,phone connector,pin,pioneer wiring diagram,plug wiring diagram,pump,radio,radio wiring diagram,relay,relay wiring diagram,resistor,rj45 wiring diagram,schematic,semi-trailer truck,sensor,seven pin trailer wiring diagram,speaker wiring diagram,starter wiring diagram,stereo wiring diagram,stereophonic sound,strat wiring diagram,switch,switch wiring diagram,telecaster wiring diagram,thermostat wiring,thermostat wiring diagram,trailer brake controller,trailer plug wiring diagram,trailer wiring diagram,user guide,wire,wire diagram,wiring diagram,wiring diagram 3 way switch,wiring harness

    close