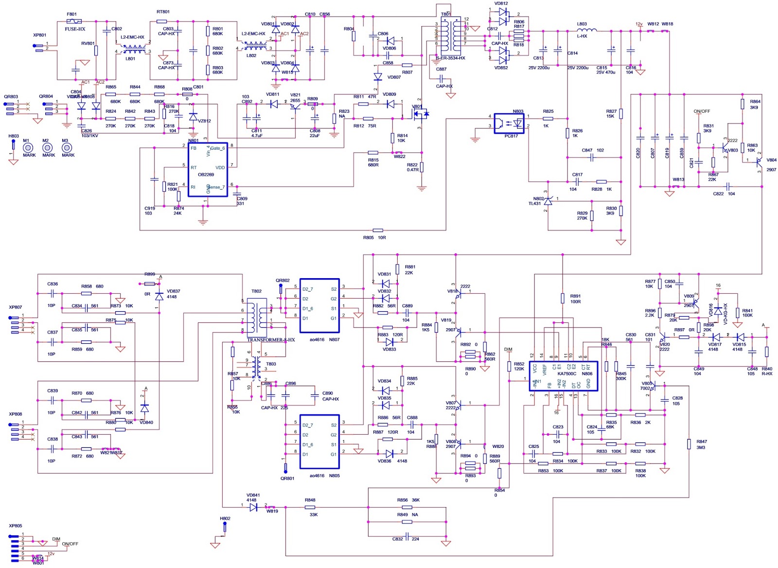
Onida Igo Tv Circuit Diagram

Onida Igo Tv Circuit Diagram

  • Category : Circuit Diagram
  • Post Date : January 22, 2026
Onida Igo Tv Circuit Diagram 9 out of 10 based on 40 ratings. 90 user reviews.

Onida Igo Tv Circuit Diagram

Onida Igo - Onida Delite-21 U00e2 U20ac U201c Onida Delite-14

Electronics Tricks And Tips Onida Igo Service Code

Electronics Tricks And Tips Onida Igo Service Code

Electronics Tricks And Tips Onida Igo Service Code

Onida Igo - Onida Delite-21 U00e2 U20ac U201c Onida Delite-14

Xcb2rtech Tcl

Crt Tv Vertical Ic Identify

Color Tv Circuit Diagram - Using Ic Tda935x 6x 8x

Plasma Tv Lg42pg20 - Smps Circuit Diagram

Lg Tv Circuit Diagram

Parker Tu2191 - Ultraslim Crt Tv

Bestavison New Ckt Diagram

Crt Tv Circuit Board Diagram

Crt Tv Circuit Board Diagram

Colour Tv Circuit Diagram - Tmpa8873kpang6hv9

R C A Victor Co Inc 65u

Sansui Tls112af U2013 How To Enter Service Mode Software

Lg Dv456 457 Dvd Player Power Supply Shematic Diagram

Crt Tv Circuit Board Diagram

Tcl 21288 - Vct3831 - Tda8172 - Mc44608 - Tv

Lg P3237 11spc1 Lcd Tv Smps Circuit Diagram Eax62865601

Lg Tv Circuit Diagram

Colour Tv Circuit Diagram - Tmpa8873kpang6hv9

Crt Tv Circuit Board Diagram

Crt Tv Circuit Board Diagram

Simple Tv Transmitter Circuit

Sanyo C21lf37 - Ctv

Philco Radio U0026 Television Corp 38

Reparaciones Diagrama Phillips Chasis 13y600

Bn44 00165a Samsung Led Lcd Tv Smps Circuit Diagram

Sony Klv32m400a And Sony Klv26m400a Lcd Tv Power Board

Lct 20kx01lst - Akira Lcd Tv - Back-light Inverter

Color Tv Circuit Diagram - Using Ic Tda935x 6x 8x

How To Install Dmo565r Smps Ic Module In Led Tv Crt Tv

How To Change Ultra Slim Circuit Pcb Of Crt Color

Tcl Chassis S22 Sch Service Manual Download Schematics

Tv Schematic

Tv Service Repair Manuals - Schematics And Diagrams

Color Tv Circuit Diagram

Color Tv Circuit Diagram - Tda11105

Cl21a551 Samsung Crt Tv U2013 Circuit Diagram U2013 Tda12120h Smd

Siwire Internal Tv Antenna Schematic Diagram

Electro Help Samsung Lcd Tv Smps

Samsung Tu40eo Led Lcd Tv Power Supply - Schematic

Videocon Tv Circuit Diagram Model No

Panasonic Tx-26lxd65f - Tx32lxd65f

Ct-20sx11ce - Ct-20sx11e - Panasonic Tv

Philips 20 Inch Crt Tv - Anubis Chassis

Toshiba Lcd Tv Circuit Diagram

Diagram Onida Igo Tv Circuit Diagram

  • Download Onida Igo Tv Circuit Diagram

    draw.io is free online diagram software for making flowcharts, process diagrams, org charts, UML, ER and network diagrams

    Open and edit diagrams online with Draw.io, a free diagram software supporting various formats and diagram types.

    Create a new diagram, or open an existing diagram in your new tab. To create a new diagram, enter a Diagram Name and click the location where you want to save the file.

    Create flowcharts and diagrams online with this easy to use software.

    Create and edit diagrams with draw.io, a free diagramming tool that integrates seamlessly with Office 365.

    Easily import diagrams from Lucidchart to diagrams.net or draw.io with this simple tool.

    Access and integrate Google Drive files with Draw.io using the Google Picker tool for seamless diagram creation.

    Clearing Cached version 29.3.2... OK Update Start App

    confEmbedUpload=For a better editing experience, please use the regular draw.io macro to insert a blank diagram, then from (File menu → Import From → Device...) select the file you want to upload and embed.

    Editing the diagram from page view may cause data loss. Please edit the Confluence page first and then edit the diagram. confConfigSpacePerm=Note: If you recently migrated from DC app, please check draw.io Configuration space permissions such that all users can read and only admins can write.

    3 way switch,3 way switch wiring,3 way switch wiring diagram pdf,3 way wiring diagram,3way switch wiring diagram,4 prong dryer outlet wiring diagram,4 prong trailer wiring diagram,6 way trailer wiring diagram,7 pin trailer wiring diagram with brakes,7 pin wiring diagram,alternator wiring diagram,amp wiring diagram,automotive lighting,cable harness,chevrolet,diagram,dodge,doorbell wiring diagram,ecobee wiring diagram,electric motor,electrical connector,electrical wiring,electrical wiring diagram,ford,fuse,honeywell thermostat wiring diagram,ignition system,kenwood car stereo wiring diagram,light switch wiring diagram,lighting,motor wiring diagram,nest doorbell wiring diagram,nest hello wiring diagram,nest labs,nest thermostat,nest thermostat wiring diagram,phone connector,pin,pioneer wiring diagram,plug wiring diagram,pump,radio,radio wiring diagram,relay,relay wiring diagram,resistor,rj45 wiring diagram,schematic,semi-trailer truck,sensor,seven pin trailer wiring diagram,speaker wiring diagram,starter wiring diagram,stereo wiring diagram,stereophonic sound,strat wiring diagram,switch,switch wiring diagram,telecaster wiring diagram,thermostat wiring,thermostat wiring diagram,trailer brake controller,trailer plug wiring diagram,trailer wiring diagram,user guide,wire,wire diagram,wiring diagram,wiring diagram 3 way switch,wiring harness

    close