Milling Machine Diagram

Milling Machine Diagram

  • Category : Machine Diagram
  • Post Date : January 22, 2026
Milling Machine Diagram 9 out of 10 based on 80 ratings. 40 user reviews.

Milling Machine Diagram

Sewing Machine Diagram

Schematics Diagrams Washing Machine System Diagram Front

Lathe Machine

Old Cnc Machine Retrofit Success Stories

Msp430 State Machine Project With Lcd And 4 User Buttons

Automatic Chocolate Vending Machine

Olympia Maximatic Rebuild

What Are The Main Parts Of A Shaper Machine What Are

Domestic Appliance Service Manuals

File Milling Machine Diagram Svg

Dmxtester Arduino Dmx Tester

Chenille Embroidery U00bb C H Holderby Co Industrial Sewing

Enterprise Architect Exit Actions

Buy Jet 691209 Jtm

Easy

Squidwrench Vending Machine Oem Wiring Diagram

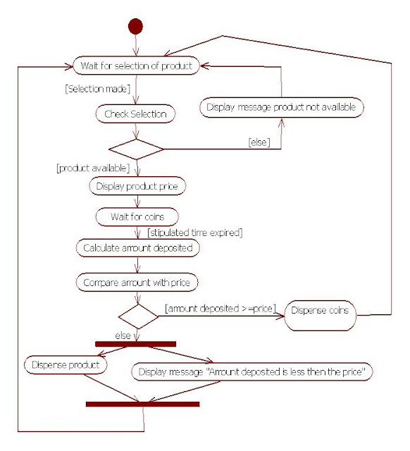
Uml Diagrams Vending Machine

Washing Machine Wiring Diagram And Schematics

Juki Ddl-555

Singer 338 Sewing Machine Service Manual

Medication Vending Machine

Uml Diagrams Vending Machine

Yard Machine Mower Parts Diagram

Github Rfqstatemachine A Sample

Uml - Can I Use The Use Case Diagram In Scrum

How To Fix A Washing Machine That Is Not Spinning Or

Buy Jet 690903 Jtm

Gaggia Achille Espresso Machine Schematic Diagram

Snack Vending Machine Simulation For One Type Of Product

Mtd 13ag601h729 2005 Parts Diagram For Deck Assembly

Let U0026 39 S Talk Sewing Machine Recommendations

Janome Sewing Machine Diagram By Merk90

Sewing Machine

Uml Protocol State Machine Diagrams Overview Show Usage

Gaggia Baby Black

State Diagram

Milner James Machine Diagrams

Construction Details Of Horizontal Milling Machine Easily

Example State Machine Diagrams

Lg Washer Parts

Zanussi Wjd1667w 91460181700 Washing Machine Housing

State Machine Diagram Tutorial

Saeco Starbucks Barista

Gaggia Coffee Coffee Deluxe

Diagram Milling Machine Diagram

  • Download Milling Machine Diagram

    draw.io is free online diagram software for making flowcharts, process diagrams, org charts, UML, ER and network diagrams

    Open and edit diagrams online with Draw.io, a free diagram software supporting various formats and diagram types.

    Create a new diagram, or open an existing diagram in your new tab. To create a new diagram, enter a Diagram Name and click the location where you want to save the file.

    Create flowcharts and diagrams online with this easy to use software.

    Easily import diagrams from Lucidchart to diagrams.net or draw.io with this simple tool.

    Create and edit diagrams with draw.io, a free diagramming tool that integrates seamlessly with Office 365.

    Access and integrate Google Drive files with Draw.io using the Google Picker tool for seamless diagram creation.

    Clearing Cached version 29.3.2... OK Update Start App

    7.2 The Software will initiate transfers of data forming part of the Diagrams (“Diagram Data”) to services supplied by third parties when you expressly request conversion of Diagrams: a. to another supported file format; and b. to PDF format.

    Editing the diagram from page view may cause data loss. Please edit the Confluence page first and then edit the diagram. confConfigSpacePerm=Note: If you recently migrated from DC app, please check draw.io Configuration space permissions such that all users can read and only admins can write.

    3 way switch,3 way switch wiring,3 way switch wiring diagram pdf,3 way wiring diagram,3way switch wiring diagram,4 prong dryer outlet wiring diagram,4 prong trailer wiring diagram,6 way trailer wiring diagram,7 pin trailer wiring diagram with brakes,7 pin wiring diagram,alternator wiring diagram,amp wiring diagram,automotive lighting,cable harness,chevrolet,diagram,dodge,doorbell wiring diagram,ecobee wiring diagram,electric motor,electrical connector,electrical wiring,electrical wiring diagram,ford,fuse,honeywell thermostat wiring diagram,ignition system,kenwood car stereo wiring diagram,light switch wiring diagram,lighting,motor wiring diagram,nest doorbell wiring diagram,nest hello wiring diagram,nest labs,nest thermostat,nest thermostat wiring diagram,phone connector,pin,pioneer wiring diagram,plug wiring diagram,pump,radio,radio wiring diagram,relay,relay wiring diagram,resistor,rj45 wiring diagram,schematic,semi-trailer truck,sensor,seven pin trailer wiring diagram,speaker wiring diagram,starter wiring diagram,stereo wiring diagram,stereophonic sound,strat wiring diagram,switch,switch wiring diagram,telecaster wiring diagram,thermostat wiring,thermostat wiring diagram,trailer brake controller,trailer plug wiring diagram,trailer wiring diagram,user guide,wire,wire diagram,wiring diagram,wiring diagram 3 way switch,wiring harness

    close