Heat Pump Control Wiring Diagram

Heat Pump Control Wiring Diagram

  • Category : Wiring Diagram
  • Post Date : January 22, 2026
Heat Pump Control Wiring Diagram 9 out of 10 based on 20 ratings. 50 user reviews.

Heat Pump Control Wiring Diagram

Need Help Wiring A Taco Hydro Air Fan Controller To Work A

Jaltest 15 1 Multibrand Cv Diagnostic Software Released

Control Panel Division Of Aqua

Lennox Controls And Hvac Accessories Manual L0806303

Engine Compartment U2013 Page 2 U2013 Circuit Wiring Diagrams

Where Is The Fuel Pump Cut Out Switch On A 1993 Mitsubishi

Gravely 991029 000101

Spa Pump Puups2482582f 56fr 8 8a 230v 2

2010 Chevy Impala Underhood Fuse Box Diagram U2013 Circuit

White Knight 44aw Wiring Diagram

Aftermarket Controller Meyer V Plow Control Hand Held

Msd U2122

Honda Engines Gxv530 Exa2 Engine Jpn Vin Gjarm

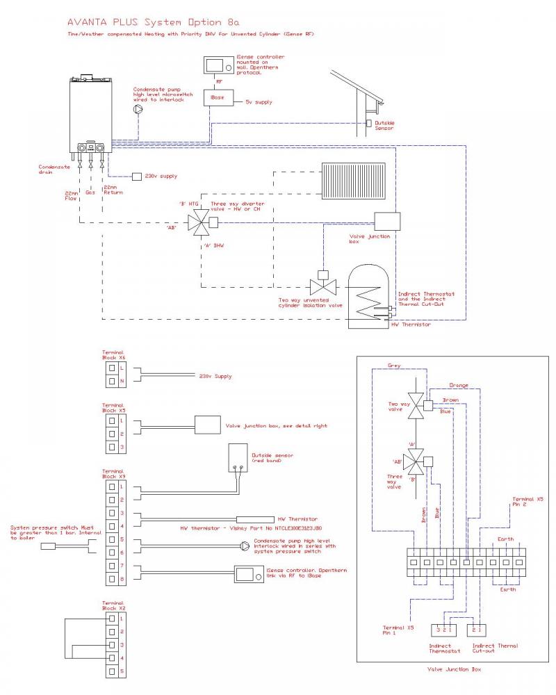
Remeha Avanta18s Wiring

Diagram Heat Pump Control Wiring Diagram

  • Download Heat Pump Control Wiring Diagram

    draw.io is free online diagram software for making flowcharts, process diagrams, org charts, UML, ER and network diagrams

    Open and edit diagrams online with Draw.io, a free diagram software supporting various formats and diagram types.

    Create a new diagram, or open an existing diagram in your new tab. To create a new diagram, enter a Diagram Name and click the location where you want to save the file.

    Create flowcharts and diagrams online with this easy to use software.

    Easily import diagrams from Lucidchart to diagrams.net or draw.io with this simple tool.

    Create and edit diagrams with draw.io, a free diagramming tool that integrates seamlessly with Office 365.

    Access and integrate Google Drive files with Draw.io using the Google Picker tool for seamless diagram creation.

    Clearing Cached version 29.3.2... OK Update Start App

    7.2 The Software will initiate transfers of data forming part of the Diagrams (“Diagram Data”) to services supplied by third parties when you expressly request conversion of Diagrams: a. to another supported file format; and b. to PDF format.

    Editing the diagram from page view may cause data loss. Please edit the Confluence page first and then edit the diagram. confConfigSpacePerm=Note: If you recently migrated from DC app, please check draw.io Configuration space permissions such that all users can read and only admins can write.

    3 way switch,3 way switch wiring,3 way switch wiring diagram pdf,3 way wiring diagram,3way switch wiring diagram,4 prong dryer outlet wiring diagram,4 prong trailer wiring diagram,6 way trailer wiring diagram,7 pin trailer wiring diagram with brakes,7 pin wiring diagram,alternator wiring diagram,amp wiring diagram,automotive lighting,cable harness,chevrolet,diagram,dodge,doorbell wiring diagram,ecobee wiring diagram,electric motor,electrical connector,electrical wiring,electrical wiring diagram,ford,fuse,honeywell thermostat wiring diagram,ignition system,kenwood car stereo wiring diagram,light switch wiring diagram,lighting,motor wiring diagram,nest doorbell wiring diagram,nest hello wiring diagram,nest labs,nest thermostat,nest thermostat wiring diagram,phone connector,pin,pioneer wiring diagram,plug wiring diagram,pump,radio,radio wiring diagram,relay,relay wiring diagram,resistor,rj45 wiring diagram,schematic,semi-trailer truck,sensor,seven pin trailer wiring diagram,speaker wiring diagram,starter wiring diagram,stereo wiring diagram,stereophonic sound,strat wiring diagram,switch,switch wiring diagram,telecaster wiring diagram,thermostat wiring,thermostat wiring diagram,trailer brake controller,trailer plug wiring diagram,trailer wiring diagram,user guide,wire,wire diagram,wiring diagram,wiring diagram 3 way switch,wiring harness

    close