Data Flow Diagram For Tourism Website

Data Flow Diagram For Tourism Website

  • Category : Tourism Website
  • Post Date : January 22, 2026
Data Flow Diagram For Tourism Website 9 out of 10 based on 70 ratings. 90 user reviews.

Data Flow Diagram For Tourism Website

Dataflow Diagrams For Tourism System Final Year Project

Tourism And Travelling Management System

Travel And Tourism Management System Project Report

What Is Travel Remarketing

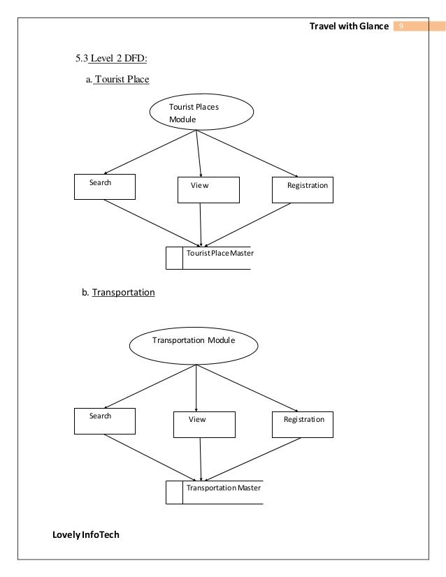
Travel And Tourism Management System Dfd

Tour And Travel Management System

Tour And Travel Management System

Tours And Travel Management System Project Report

Tours And Travel Management System Project Report

Tours And Travel Management System Project Report

Tourism Flow Diagram Revision 2014

Tour And Travel Management System

126 Best User Task Flows Site Maps Images On Pinterest

Flow Chart What Kind Of Traveller Are You

Figure Flowchart Showing Patient Flow In The Pre

Java Project On Travel U0026 Tourism Management System U2013 1000

Medical Tourism Flow Chart 1

Dfd Diagram For Online Shopping Website U2013 Meera Academy

Image Result For Er Diagram Hr Management System In 2019

Tax Treatment Flow

Monticello Avenue Vertical Website Flow Chart

Use Case Diagram

Develop Level 0 Dfd

Pin On Data Flow Diagram Examples

Data Flow Diagram Level 2

17 Best Images About Flowchart Art On Pinterest

Solved Apply The Flow Chart Model Shown Above To Making T

Unit For National Investment In Tourism Unit

Trip Planning

17 Best Images About Flowchart Art On Pinterest

Travel Planning Process Flowchart

Time Travel Movie Flow Chart 4

Undp - Popp

Tourism

Data Flow Diagram Level 0

Minimalist Clean Travel Website

Synopsis Gor Online Tourism

D I T211 Chapter 3

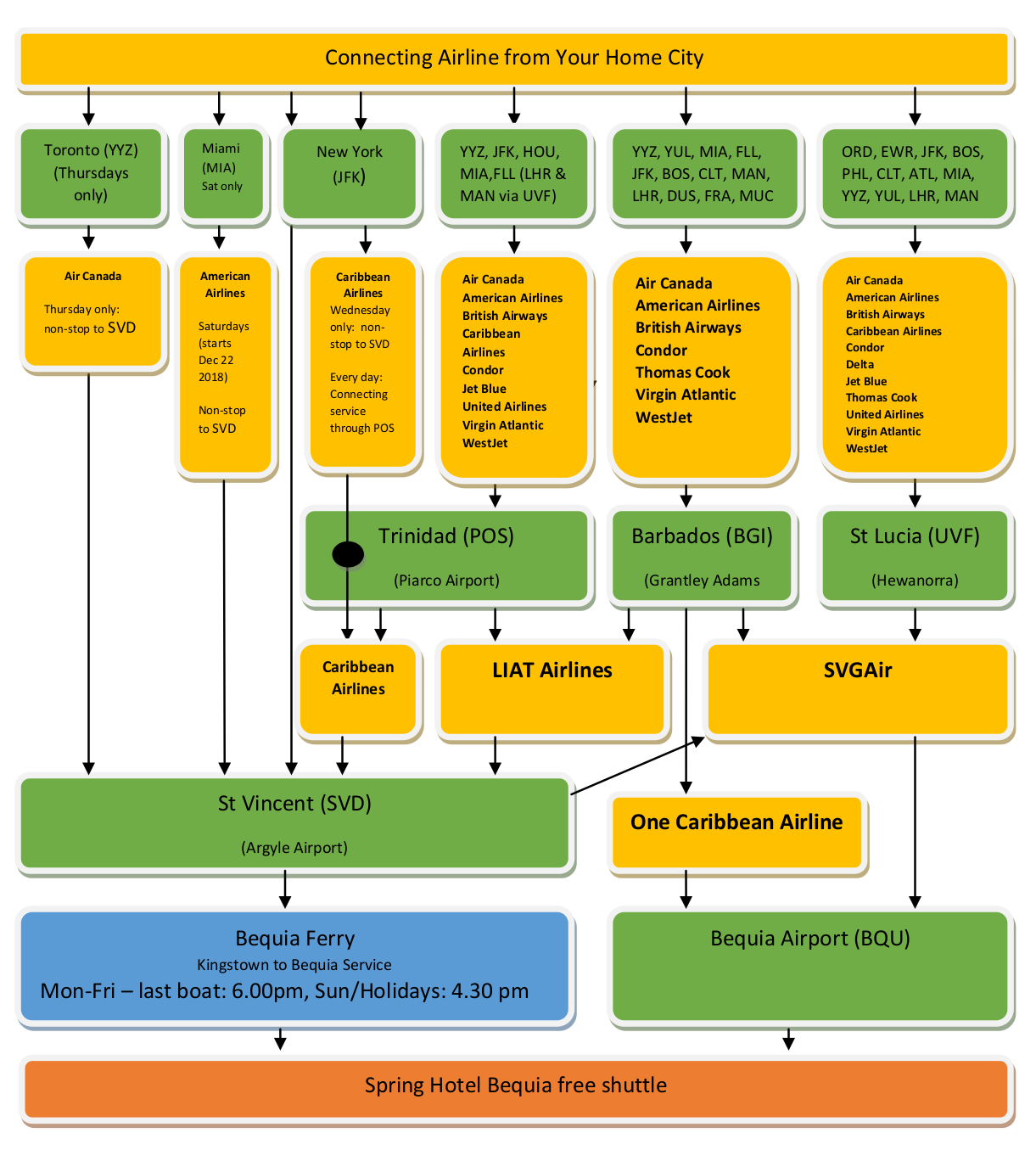
How To Get To Bequia

Socio

Pin By Kurt Melvin On Favorite Internet Marketing Stuff

20 Best Images About Business Processes

Ecommerce Project Report

Er Diagram Of School Management System Free Download

Hookstudy Xe Xe Ub3d9 Uc791 Uc21c Uc11c Flow Chart

User Flow Analysis Using Google Analytics Examples For

Why Good Website Navigation Systems Is Extremely Important

Modelling Travel Route And Time Within Gis Its Use For

Travel Management System In Html 1

Chapter 5 Page 3

Reservation System Clip Art U2013 Cliparts

Circular Flow Diagram

Original Travel Agency Wordpress Theme 45263

Flowchart Symbols Flow Arrows Programming Process Stock

A Diagram Of Tourism Intermediaries

Diagram Data Flow Diagram For Tourism Website

  • Download Data Flow Diagram For Tourism Website

    draw.io is free online diagram software for making flowcharts, process diagrams, org charts, UML, ER and network diagrams

    Open and edit diagrams online with Draw.io, a free diagram software supporting various formats and diagram types.

    Create a new diagram, or open an existing diagram in your new tab. To create a new diagram, enter a Diagram Name and click the location where you want to save the file.

    Create flowcharts and diagrams online with this easy to use software.

    Create and edit diagrams with draw.io, a free diagramming tool that integrates seamlessly with Office 365.

    Easily import diagrams from Lucidchart to diagrams.net or draw.io with this simple tool.

    Access and integrate Google Drive files with Draw.io using the Google Picker tool for seamless diagram creation.

    Clearing Cached version 29.3.2... OK Update Start App

    confEmbedUpload=For a better editing experience, please use the regular draw.io macro to insert a blank diagram, then from (File menu → Import From → Device...) select the file you want to upload and embed.

    Editing the diagram from page view may cause data loss. Please edit the Confluence page first and then edit the diagram. confConfigSpacePerm=Note: If you recently migrated from DC app, please check draw.io Configuration space permissions such that all users can read and only admins can write.

    3 way switch,3 way switch wiring,3 way switch wiring diagram pdf,3 way wiring diagram,3way switch wiring diagram,4 prong dryer outlet wiring diagram,4 prong trailer wiring diagram,6 way trailer wiring diagram,7 pin trailer wiring diagram with brakes,7 pin wiring diagram,alternator wiring diagram,amp wiring diagram,automotive lighting,cable harness,chevrolet,diagram,dodge,doorbell wiring diagram,ecobee wiring diagram,electric motor,electrical connector,electrical wiring,electrical wiring diagram,ford,fuse,honeywell thermostat wiring diagram,ignition system,kenwood car stereo wiring diagram,light switch wiring diagram,lighting,motor wiring diagram,nest doorbell wiring diagram,nest hello wiring diagram,nest labs,nest thermostat,nest thermostat wiring diagram,phone connector,pin,pioneer wiring diagram,plug wiring diagram,pump,radio,radio wiring diagram,relay,relay wiring diagram,resistor,rj45 wiring diagram,schematic,semi-trailer truck,sensor,seven pin trailer wiring diagram,speaker wiring diagram,starter wiring diagram,stereo wiring diagram,stereophonic sound,strat wiring diagram,switch,switch wiring diagram,telecaster wiring diagram,thermostat wiring,thermostat wiring diagram,trailer brake controller,trailer plug wiring diagram,trailer wiring diagram,user guide,wire,wire diagram,wiring diagram,wiring diagram 3 way switch,wiring harness

    close