Ct Shorting Block Wiring Diagram

Ct Shorting Block Wiring Diagram

  • Category : Wiring Diagram
  • Post Date : January 22, 2026
Ct Shorting Block Wiring Diagram 9 out of 10 based on 60 ratings. 60 user reviews.

Ct Shorting Block Wiring Diagram

Why Use Ct Shorting Block Even There Is Ct Test Terminal

Sliding Link Terminal Blocks Shorting Blocks

30tb Series

Shorting

What Is The Purpose Of A Magneto Shorting Block

Relay Test Switches

Current Transformer Wiring Diagram

Black Box Short

Ct Secondary Overvoltage Protector - Products

The Ctb

Woz

Wiring Diagrams Terminal Blocks

Ct Shorting Blocks In Stock For Quick Delivery

Short Circuit Indicator Project

2002 Ls430 Will Crank But Won U0026 39 T Start - Page 2

Pololu

Minas A6 Family Wiring Connection

Block Diagram Of Voltage Regulator Diagram

Interconnects Terminals Blocks Barrier Terminal

In Most Cases There Is One Ct For Each Line That Need To

Short Circuit Protection Block Diagram

Homeroasters Org

I Have A Dead Short In My Left Turn Signal On My 2007 1 2

New Terminal Block Wiring Diagram

Basic Simple Electrics For Model Railways

Snapper 301022be 84701 30 U0026quot 10 Hp Rear Engine Rider

Electrical

Ct Shorting Blocks In Stock For Quick Delivery

Wiring Internal Circuit Diagram Gl

Fo

Ct Shorting Blocks In Stock For Quick Delivery

C57 13

Ct Shorting Blocks In Stock For Quick Delivery

Ct Shorting Blocks In Stock For Quick Delivery

Multilin Meter Enclosures

Model T Ford Forum Wiring Diagrams Grrrrrrrrrrr

New Terminal Block Wiring Diagram

Relay Sequencer Board U2013 Circuit Wiring Diagrams

Ctb

Weidmuller

Snapper E281022be 84709 28 U0026quot 10 Hp Rear Engine Rider Euro

Transducer

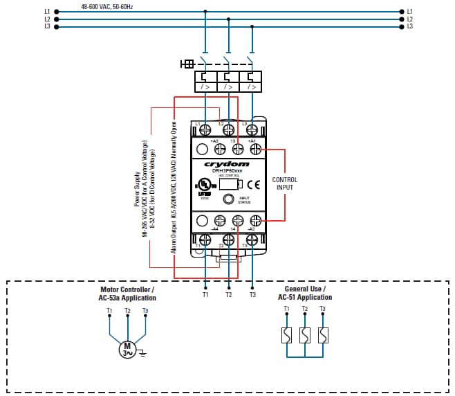
Drh Ac Out Solid State Din Rail Contactors

Terminal Blocks Archives

Audio

Battery Charger Circuit Page Power Supply Circuits Next Gr

Troubleshooting Electrical Circuits Mechanical Electrical

Diagram Page 3 Electronic Circuit Diagram

How To Fit A Touring Caravan Alarm System

2002 Subaru Wrx Engine Diagram

Mcp2551 S

269 95 Hot Tub Control Mfg Direct Free Freight Why Pay

Diagram Page 3 Electronic Circuit Diagram

The Safetyhub 100 Fuse Block

Forum Clinic 12 Years Using Dcc

Replacement Relay For A Row Block Signal

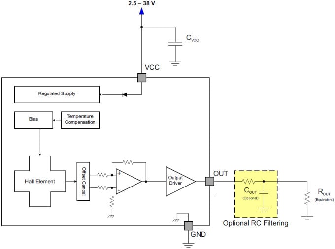
Drv5053 Analog-bipolar Hall Effect Sensors

Diagram Ct Shorting Block Wiring Diagram

  • Download Ct Shorting Block Wiring Diagram

    draw.io is free online diagram software for making flowcharts, process diagrams, org charts, UML, ER and network diagrams

    Open and edit diagrams online with Draw.io, a free diagram software supporting various formats and diagram types.

    Create flowcharts and diagrams online with this easy to use software.

    Create a new diagram, or open an existing diagram in your new tab. To create a new diagram, enter a Diagram Name and click the location where you want to save the file.

    Create and edit diagrams with draw.io, a free diagramming tool that integrates seamlessly with Office 365.

    Easily import diagrams from Lucidchart to diagrams.net or draw.io with this simple tool.

    Access and integrate Google Drive files with Draw.io using the Google Picker tool for seamless diagram creation.

    Clearing Cached version 29.3.2... OK Update Start App

    confEmbedUpload=For a better editing experience, please use the regular draw.io macro to insert a blank diagram, then from (File menu → Import From → Device...) select the file you want to upload and embed.

    7.2 The Software will initiate transfers of data forming part of the Diagrams (“Diagram Data”) to services supplied by third parties when you expressly request conversion of Diagrams: a. to another supported file format; and b. to PDF format.

    3 way switch,3 way switch wiring,3 way switch wiring diagram pdf,3 way wiring diagram,3way switch wiring diagram,4 prong dryer outlet wiring diagram,4 prong trailer wiring diagram,6 way trailer wiring diagram,7 pin trailer wiring diagram with brakes,7 pin wiring diagram,alternator wiring diagram,amp wiring diagram,automotive lighting,cable harness,chevrolet,diagram,dodge,doorbell wiring diagram,ecobee wiring diagram,electric motor,electrical connector,electrical wiring,electrical wiring diagram,ford,fuse,honeywell thermostat wiring diagram,ignition system,kenwood car stereo wiring diagram,light switch wiring diagram,lighting,motor wiring diagram,nest doorbell wiring diagram,nest hello wiring diagram,nest labs,nest thermostat,nest thermostat wiring diagram,phone connector,pin,pioneer wiring diagram,plug wiring diagram,pump,radio,radio wiring diagram,relay,relay wiring diagram,resistor,rj45 wiring diagram,schematic,semi-trailer truck,sensor,seven pin trailer wiring diagram,speaker wiring diagram,starter wiring diagram,stereo wiring diagram,stereophonic sound,strat wiring diagram,switch,switch wiring diagram,telecaster wiring diagram,thermostat wiring,thermostat wiring diagram,trailer brake controller,trailer plug wiring diagram,trailer wiring diagram,user guide,wire,wire diagram,wiring diagram,wiring diagram 3 way switch,wiring harness

    close