Blok Diagram Hp Android

Blok Diagram Hp Android

  • Category : Hp Android
  • Post Date : January 22, 2026
Blok Diagram Hp Android 9 out of 10 based on 30 ratings. 80 user reviews.

Blok Diagram Hp Android

Skema Diagram Hp Android

Download Kumpulan Skema Hp Samsung

Pakar Laptop Blok Diagram Hp Pavilion Dv2000 Intel Series

Lenovo Thinkpad 1839 Tablet Schematic U2013 Phj00 La

Kumpulan Trik Jumper Hp China

Wolfson Trumpets Galaxy S Iii Audio Design

Download Skematik Diagram Samsung Gt

Schematic Diagram Samsung Gt-s6310

Skematik Diagram Samsung Galaxy Y Gt-s5360

Kursus Plc Pelatihan Plc Hmi Scada Jakarta Depok Bekasi

Download Schematic Diagram Oppo R827

Pusat Informasi Android Belajar Tentang Skema Handphone

Kumpulan Trik Jumper Hp China

Windows And Android Free Downloads Laptop Hp Nc6400

Download Schematic Skema Jalur Handphone Samsung Android

Motion Le1600 Tablet Pc Block Diagram

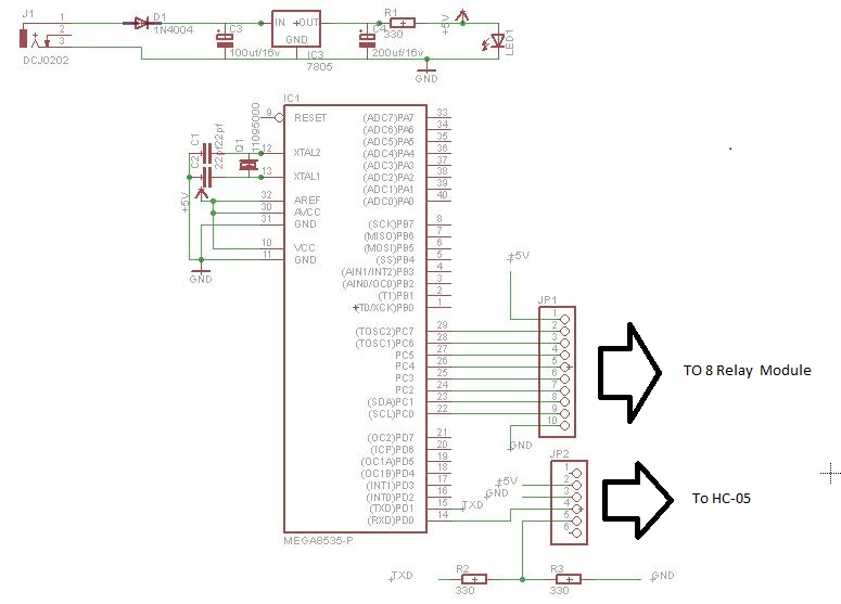
Belajar Mikrokontroler 2016 Kontrol Alat Rumah Tangga

Lsps912g2 Android Set Top Box Schematics Rm

Android Get Audio Signal From The Audio Line

File Hp Newwave 1 Environment Block Diagram Gif

Dv5 Webcam Pinout - Hp Support Forum

Android Mobile Phone Ic Identification

Tips Ampuh Cara Mengatasi Hp Android Yang Cepat Panas

Update New Info Exclusive First Lg G6 Render Appears

All Nokia Mobile Diagram Free Download

Mobile Phone Pcb Diagram With Parts

Hp Touchpad Carries 318 Bill Of Materials

Ordinateurs Hp Chromebook Et Chromebox

Samsung Galaxy Tab Vue U00e9clat U00e9e

Black Berry Jumper Colection

Jual Hp Plotter T120 A1

Wiring Diagram For Wireless Printer

Kumpulan Schematic Skema Handphone Evercoss

Jual Termurah Android Robot Micro Usb Otg Smart

Broken Gear On Officejet J6480 - Hp Support Forum

New Apple Iphone 7 Technical Specifications

M8530f Desktop Pc With A M2n78

Galaxy Tab Car Holder

Samsung Galaxy Note 10 1 U3092ifixit U304c U5206 U89e3 U4fee U7406 U3057 U3084 U3059 U3055 U306f U30bf U30d6 U30ec U30c3 U30c8 U3067 U6700 U9ad8 U306e8 U70b9

Review Teardown Hp Stream 8 Tablet Intel Z3735g Windows

Marathon Electric Motor Wiring

Hp Color Laserjet 2605 2605dn 2605dtn Service Repair

Hp 14

Hp Xw8600 Motherboard Won U0026 39 T Post - Hp Support Forum

Windows And Android Free Downloads Hp Laserjet M1005

File Eprint Enterprise Iphone-android Png

Skematik Samsung Galaxy J2 Sm

How To Control Arduino Board Using An Android Phone And A

Bedah Ponsel Xiaomi Redmi 1s Bag 2 U2013 V

Solved Hp Envy 4-1215dx Screen Cracked

Belajar Bareng Membuat Usb Port Jig Hp Samsung Galaxy

Acer Liquid Z3 Z130 Android Firmware Stock Room

Rangkaian Dimmer Peredup Lampu Dengan Menggunakan Hp

Android Application Development Tutorial - 16

Reparasi Lcd Blank Samsung Galaxy S3 - Page 3 Of 5

Jenis

Honda Lawn Mower Carburetor Linkage Diagram

Dish Antenna Control Using Tv Remote

Diagram Blok Diagram Hp Android

  • Download Blok Diagram Hp Android

    draw.io is free online diagram software for making flowcharts, process diagrams, org charts, UML, ER and network diagrams

    Open and edit diagrams online with Draw.io, a free diagram software supporting various formats and diagram types.

    Create a new diagram, or open an existing diagram in your new tab. To create a new diagram, enter a Diagram Name and click the location where you want to save the file.

    Create flowcharts and diagrams online with this easy to use software.

    Easily import diagrams from Lucidchart to diagrams.net or draw.io with this simple tool.

    Create and edit diagrams with draw.io, a free diagramming tool that integrates seamlessly with Office 365.

    Access and integrate Google Drive files with Draw.io using the Google Picker tool for seamless diagram creation.

    Clearing Cached version 29.3.2... OK Update Start App

    7.2 The Software will initiate transfers of data forming part of the Diagrams (“Diagram Data”) to services supplied by third parties when you expressly request conversion of Diagrams: a. to another supported file format; and b. to PDF format.

    Editing the diagram from page view may cause data loss. Please edit the Confluence page first and then edit the diagram. confConfigSpacePerm=Note: If you recently migrated from DC app, please check draw.io Configuration space permissions such that all users can read and only admins can write.

    3 way switch,3 way switch wiring,3 way switch wiring diagram pdf,3 way wiring diagram,3way switch wiring diagram,4 prong dryer outlet wiring diagram,4 prong trailer wiring diagram,6 way trailer wiring diagram,7 pin trailer wiring diagram with brakes,7 pin wiring diagram,alternator wiring diagram,amp wiring diagram,automotive lighting,cable harness,chevrolet,diagram,dodge,doorbell wiring diagram,ecobee wiring diagram,electric motor,electrical connector,electrical wiring,electrical wiring diagram,ford,fuse,honeywell thermostat wiring diagram,ignition system,kenwood car stereo wiring diagram,light switch wiring diagram,lighting,motor wiring diagram,nest doorbell wiring diagram,nest hello wiring diagram,nest labs,nest thermostat,nest thermostat wiring diagram,phone connector,pin,pioneer wiring diagram,plug wiring diagram,pump,radio,radio wiring diagram,relay,relay wiring diagram,resistor,rj45 wiring diagram,schematic,semi-trailer truck,sensor,seven pin trailer wiring diagram,speaker wiring diagram,starter wiring diagram,stereo wiring diagram,stereophonic sound,strat wiring diagram,switch,switch wiring diagram,telecaster wiring diagram,thermostat wiring,thermostat wiring diagram,trailer brake controller,trailer plug wiring diagram,trailer wiring diagram,user guide,wire,wire diagram,wiring diagram,wiring diagram 3 way switch,wiring harness

    close