Am Transmitter Circuit Diagram

Am Transmitter Circuit Diagram

  • Category : Circuit Diagram
  • Post Date : January 22, 2026
Am Transmitter Circuit Diagram 9 out of 10 based on 40 ratings. 70 user reviews.

Am Transmitter Circuit Diagram

How To Make Fm Transmitter Circuit With 3 Km Range

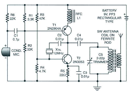
Am Transmitter U2013 Electronics Project

Electronic Engineering Project For Technical Study Simple

Ir Transmitter And Receiver U2013 Technology U0026 Hacking

25 Metres Range Short Wave Am Transmitter

27mhz Transmitter

Free Wiring Diagram 500 Km Fm Transmitter Circuit Diagram

Pll Stereo Fm Transmitter Circuitelectronics Project Circuts

Rf Transmitter And Receiver Circuit Diagram

Medium Power Fm Transmitter Circuit

88 108 Mhz Fm Transmitter Circuit

Noor Electronic Circuits November 2013

Circuit Diagram September 2013

How To Make Fm Radio Transmitter

3v Fm Transmitter

Radio Transmitter Circuit

Tv Audio Video Transmitter Circuit Diagram

200m Fm Transmitter

5 Km Fm Transmitter Circuit Diagram

Ir Transmitter And Receiver Circuit Diagram

Solar Powered Long Range Fm Transmitter Circuit Diagram

Diy Simple Fm Transmitter Circuit Without Inductor And Trimmer

How Do I Calculate The Frequency Of An Fm Transmitter

Electronics Projects Simple Fm Walkie Talkie

Ir Based Wireless Audio Transmitter And Receiver Circuit

The Simplest F M Transmitter Ever Made U2013 Circuits Diy

Secret Diagram September 2016

Simple Fm Transmitter Circuit Schematic Long Range Short

Usb Fm Transmitter Circuit

Ir Transmitter And Receiver Circuits

Tv Transmitter Circuit Ic Mc374

Radio Archives - Page 3 Of 6

Rf Transmitter And Receiver Circuit Diagram

Transmitter

Free Circuit Diagrams 4u Simple Transmitter Circuit Diagram

Simple Rc Car Transmitter And Receiver Circuit Diagram

Wireless Transmitter And Receiver Using Rf Modules

Receiver And Transmitter Low Cost Data Circuit Diagram

Long Range Distance Infrared Transmitter

Wireless Transmitter And Receiver Using Ask Rf Module

Receiver And Transmitter Low Cost Data Circuit Diagram

Diagram Ingram Radio Controlled Motor Using Af2310

Tracking Transmitter Circuit Diagram

Tv Transmitter Circuit Using Only 2 Transistors Operates

Mp3 Fm Transmitter

Wiring Pre Circuit Diagram Am Transmitter Circuit

Am Transmitter Antenna Resources Am Radio Transmitter

Simple Tv Transmitter Circuit

4 Transistor 500mw Fm Transmitter Circuit Diagram

How To Make Fm Transmitter Circuit With 3 Km Range

Long Range Fm Transmitter Circuit 2 Km 88

Circuit Of Fm Transmitter

Diagram Am Transmitter Circuit Diagram

  • Download Am Transmitter Circuit Diagram

    draw.io is free online diagram software for making flowcharts, process diagrams, org charts, UML, ER and network diagrams

    Open and edit diagrams online with Draw.io, a free diagram software supporting various formats and diagram types.

    Create a new diagram, or open an existing diagram in your new tab. To create a new diagram, enter a Diagram Name and click the location where you want to save the file.

    Create flowcharts and diagrams online with this easy to use software.

    Easily import diagrams from Lucidchart to diagrams.net or draw.io with this simple tool.

    Create and edit diagrams with draw.io, a free diagramming tool that integrates seamlessly with Office 365.

    Access and integrate Google Drive files with Draw.io using the Google Picker tool for seamless diagram creation.

    Clearing Cached version 29.3.2... OK Update Start App

    7.2 The Software will initiate transfers of data forming part of the Diagrams (“Diagram Data”) to services supplied by third parties when you expressly request conversion of Diagrams: a. to another supported file format; and b. to PDF format.

    Editing the diagram from page view may cause data loss. Please edit the Confluence page first and then edit the diagram. confConfigSpacePerm=Note: If you recently migrated from DC app, please check draw.io Configuration space permissions such that all users can read and only admins can write.

    3 way switch,3 way switch wiring,3 way switch wiring diagram pdf,3 way wiring diagram,3way switch wiring diagram,4 prong dryer outlet wiring diagram,4 prong trailer wiring diagram,6 way trailer wiring diagram,7 pin trailer wiring diagram with brakes,7 pin wiring diagram,alternator wiring diagram,amp wiring diagram,automotive lighting,cable harness,chevrolet,diagram,dodge,doorbell wiring diagram,ecobee wiring diagram,electric motor,electrical connector,electrical wiring,electrical wiring diagram,ford,fuse,honeywell thermostat wiring diagram,ignition system,kenwood car stereo wiring diagram,light switch wiring diagram,lighting,motor wiring diagram,nest doorbell wiring diagram,nest hello wiring diagram,nest labs,nest thermostat,nest thermostat wiring diagram,phone connector,pin,pioneer wiring diagram,plug wiring diagram,pump,radio,radio wiring diagram,relay,relay wiring diagram,resistor,rj45 wiring diagram,schematic,semi-trailer truck,sensor,seven pin trailer wiring diagram,speaker wiring diagram,starter wiring diagram,stereo wiring diagram,stereophonic sound,strat wiring diagram,switch,switch wiring diagram,telecaster wiring diagram,thermostat wiring,thermostat wiring diagram,trailer brake controller,trailer plug wiring diagram,trailer wiring diagram,user guide,wire,wire diagram,wiring diagram,wiring diagram 3 way switch,wiring harness

    close